欢迎访问国家专精特新“小巨人”企业-无锡市恒通电器有限公司的官方网站!
服务热线:0510-85061786
news
恒通电器发布2025年度 “环境、社会、公司(ESG)报告”
2026-02-08
恒通官方微信
关于我们
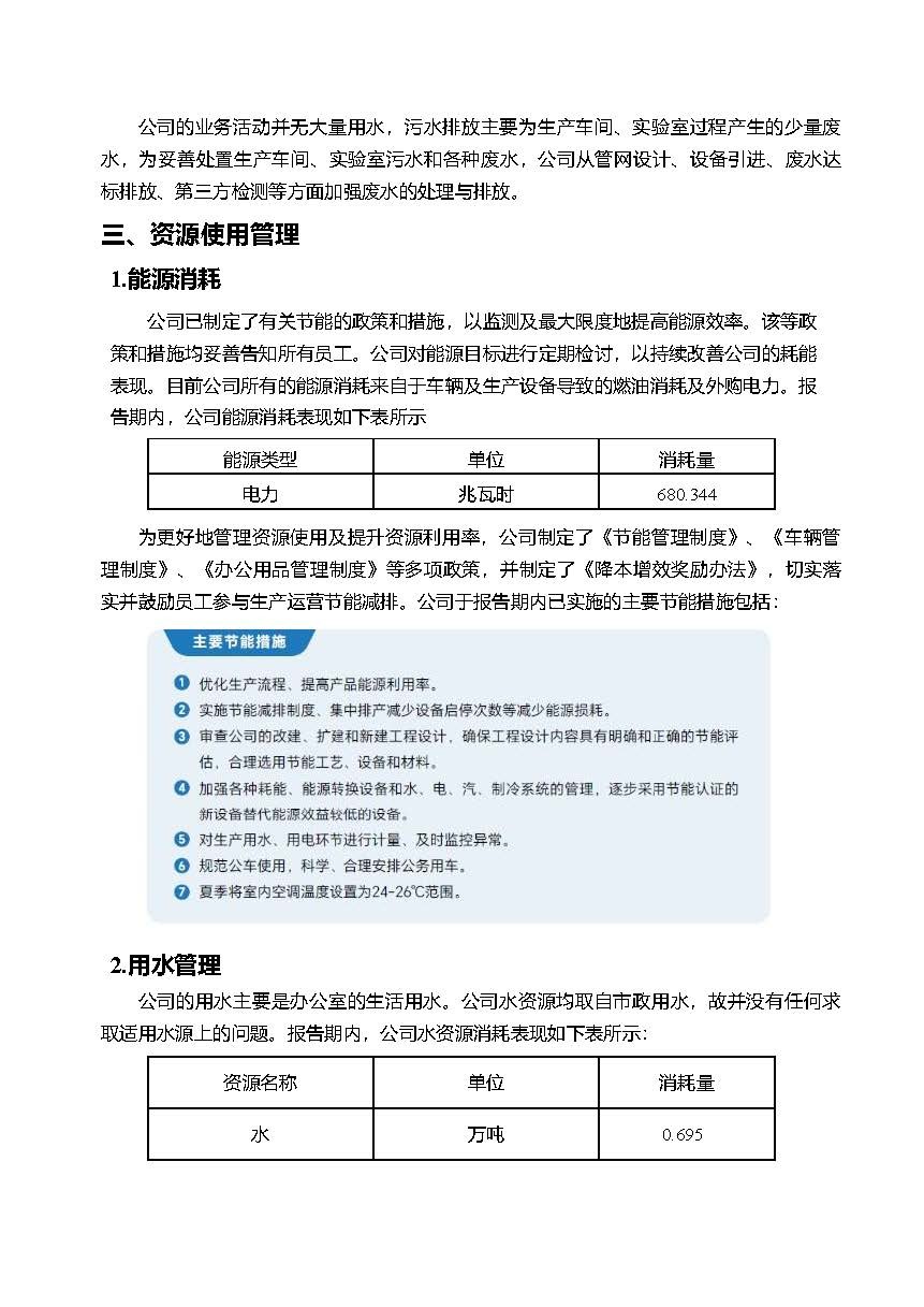
产品列表
解决方案
新闻动态
服务支持
加入我们
联系我们
Copyright © 2026 无锡市恒通电器有限公司 All Rights Reserved.